小学生眼睛近视调查报告作文
2020-08-26 00:55:10 110

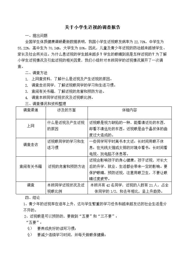
第1部分:关于小学生近视和视力丧失的调查报告
首先,提出了一个问题
我们刚刚上小学。但是我发现我们班上有很多戴眼镜的学生。一些学生的视力低于4.5,这可能给他们的未来生活,学习和工作带来不便。因此,我想借此机会研究主要影响小学生视力下降的因素。
二,调查方法
1,访问书籍,报纸,网站等有关视力下降的原因,了解造成视力下降的主要原因。
2.分发“问题调查表”以了解学生视力下降的原因和数量。
3,通过多种方式收集视力下降的后果。
III。调查和数据收集
信息渠道
涉及的方面
具体内容
书和报纸
近视的来源
近视是屈光不正的一种
网络
首位治疗近视的医生
美国1985年医生
网络
]世界上有多少近视
占世界人口的33%
杂志
世界上近视度数最高
至3000度
四,结论
1,据研究表明,近视或视力下降的原因有:
(1)做作业时姿势不良。
(2)每天有更多时间花在上网和看电视上。
(3)做眼保健操还不够认真,应该不时睁开眼睛。
(4)经常在床上读书的人超过80%。
因此,养成良好的眼部习惯是保护视力的关键。不要损坏心脏的窗户。
2.以下是针对未养成良好眼习惯的学生的建议:
(1)晚上5:30后尽量不要读书或做作业。
(2)作业时要严格达到“一拳一脚一寸”的目标。
(3)晚上看电视或使用计算机,尽量不要关灯,因为这是导致视力下降的焦点。
(4)不要长时间坐在电视或计算机前,也不要长时间玩游戏。
(5)每天回家,输入密码并进行眼保健操。
(6)不要轻易戴其他学生的眼镜,这对自己不利,但会逐渐降低视力。
3。目前,中国近视学生的近视率已达到34.6%,高中生的近视率已达到70%,患者人数已超过6000万,由近视引起的失明人数已达30万。视力下降直接影响我们的学业成绩以及升学,就业的机会,并造成不同程度的身心障碍。根据魏卫生部和教育部联合对我国近视眼的发病率进行了调查,目前近视率已接近60%,居世界首位。
Ph 2:同学的近视调查报告论文
I.问题提出了
据调查,有超过500万中国的盲人,低视力有近1000万人有视力,尤其是在儿童和青少年中,这一现象的患病率极高。根据国家学生身体健康调查的最新数据,我们学生的近视发生率为22.8%,中学生为55.2%,高中学生为70.3%。为什么有这么多近视眼的人?仅仅是由于不良的眼习惯引起的吗?近视与年龄有关吗?
二,调查方法:
1.检查相关书籍并调查学生,以了解近视的主要原因。
2.通过多种方式了解近视可能引起的并发症。
第三,调查情况和数据整理
第四,结论
(1)近视的主要原因:
1看电视太近; 6]
2看电视的时间太长;
3电视屏幕的浓度过深;
4书写时的姿势不正确;
5在太强的阳光下阅读;
6在光线太弱的情况下阅读;
7长时间坐在电脑和电视前;
8饮食不合理;
9马车阅读
10遗传因素
11不认真的眼保健操
(2)在这里我要给大家提出一些建议:
1读书时,您的读书应该正确。在阅读或书写时,您应“距书目一只眼,胸口离桌子远,手离笔尖一英寸”。
2请勿在开车或步行时读书,也不要躺下来读书。
3坚持每天进行两次眼保健操。
4尽可能上网或观看其他对辐射敏感的事物。注意工作和休息的时间表,不要让眼睛长时间疲劳。
有效预防近视等眼部疾病:
首先,养成良好的卫生习惯,合理饮食,锻炼身体,保护身心健康;
第二,必须纠正不良习惯,养成良好的眼睛卫生;
三者应定期去眼科医院检查眼睛,尤其是高度近视的眼睛,并及时发现眼部疾病,以便及早发现和早期治疗。
眼睛是灵魂的窗户,必须好好照顾它!
第3部分:小学生的眼睛近视调查报告的构成
近视是当今社会的一个严重问题,甚至被视为一种趋势。
随着年级的提高,我班的近视学生人数逐渐增加,远远超过了人数的一半。
经调查,我发现大多数同学的视力分别为4.8和4.9,只有少数几位的视力为5.0或更高。有11位戴着眼镜的同学。但是,有20个近视眼,我们班只有31人!没有近视的只有11个!
通过百度,我发现近视可以分为三种类型。第一类是轴性近视,这是由眼球的前轴和后轴过度发展引起的。第二是由于过度弯曲。第三种是难治性近视,是由屈光力的高间隙率引起的。
对于这些调查数据,我想向大家提出建议:
要正确书写和阅读,请不要跪在桌子上或扭曲您的身体。这本书离我们的眼睛适当的距离。读写时间不宜过长,中间要适当休息,少玩电脑。读写时的指示灯应适当。维生素B对眼睛有益。近视学生应多吃含锌量更高的食物。认真的眼保健操。
一起保护眼睛,让每个人的眼睛都变得明亮!
Pal 4:关于年轻先驱者的近视率和眼睛习惯的调查
近来,在学校,尤其是高年级的近视患者越来越多。同学们在校园里,许多进出学校的学生都戴着小眼镜。一个一年级的孩子,脸上的表情很幼稚,但是他已经把沉重的眼镜挂在鼻子上。我不知道,我很害怕,我戴着很多眼镜!我们真的很想知道为什么要做很多工作。在老师的帮助下,我们对近视和我的近视眼习惯进行了调查。
当寻找信息时,我看到了一系列令人震惊的数字:中国青少年近视眼的发病率是世界第二,发病率是50%。其中,小学生近视率为22.78%,初中生为近视55.22%,高中生为70.34%,大学生为80%以上。中国中小学近视的学生人数占学生总数的60%,患者人数超过6000万人。居世界第一。读完这个新闻,我不禁颤抖,并产生了一种怀疑:“为什么小学生有这么多近视患者?为什么有这么多大学生有近视?从小学生到大学生,学生的数量逐渐增加,近视与年龄有关吗?“所有疑问都在我的心中诞生。”我再次发现其他信息,猜测近视的原因是不良的眼习惯和学习任务的增加
。 ]在姜老师的帮助下,我们于2007年9月获得了该学生的视力表。经过统计,我得到了以下近视(视力低于5.0)数据:一年级近视92人中有12人; 8二年级的82人有近视;三年级的92人中有7人为近视;四年级的94人中有5人为近视;五年级的130人中有15人为近视;六年级的133人为42。我发现近视的数量从一年级开始逐渐减少到四年级,但五年级和六年级增加了。特别是,六年级的近视人数约占六年级学生总数的30%。 “到底发生了什么?”我们对近视进行了进一步的调查。
我不懂生活,我不懂生活的甜蜜。同样,不问同学,我怎么知道近视的原因?我们采用了查询方法。我来到六年级,问了我的同学。一位同学说,他经常在家玩在线游戏,经常玩到午夜睡觉,在度假时玩一个晚上。 B说她喜欢在桌子上读书和写作,有时一边看电视一边写作业,远离电视机器很近; C同学说,他经常在做眼保健操时与同学开玩笑,当眼睛受伤时经常用脏手擦。 D矮胖,他说他喜欢吃巧克力,糖和其他糖果,而不喜欢吃含维生素的食物,例如西红柿和橘子。很多同学都说每天都有不良的眼神习惯。通过询问,我知道我的同学有很多不良的眼睛习惯。近视的主要原因是
1,阅读时间过长,注意力集中,视力工作时间长。
2,缺乏体育锻炼和户外活动。
3,读写姿势不正确。
4,父母不注意孩子的视力和健康。
5,躺在床上,躺在马车上读书。
6。在太强和太暗的光线下读写。
7,近距离,长时间看电视,上网。
8,不要认真做眼保健操。
9,营养结构不合理。
10,学习的负担很重,我心里的压力很大。
11,经常用肮脏的手揉搓眼睛。
12,发现远视力不好,不能及时检查治疗。
在互联网上,我还了解到近视眼的病例很少。近视会导致先天性近视,遗传性近视,但可能性仅为1%...
[3眼睛是心灵的窗口,是探索万物的工具,是人体不可缺少的一部分。如果我们失去了寻找光明的眼睛,我们的世界将是黑暗的。同学们,一定要保护好自己的眼睛,成为好眼睛的主人。记住,不要做以上12点,还要注意自己的日常饮食习惯!我们应该养成良好的卫生习惯,用科学的方法保护我们的眼睛,并照顾我们的心窗!