2016备考:打破瓶颈拿高分
2020-10-12 21:34:48 101
在北宋,硕儒张载载有“四个字”:“为天地树立一颗心,为人民树立生命,秉承神圣知识,为后代建立和平”。以及《礼记·大学》:“古代人的愿望是明确而道德的。如果要统治自己的国家,首先必须与家人结盟;如果要与家人结盟,则必须首先培养自己的身体。如果要锻炼身体,就必须先纠正自己的心;如果要纠正心,必须要真诚。意图;那些要真诚的人首先要知道他们想要什么,知道他们知道什么。”于思可以窥见一斑。
作为丘维高考的候选人,作文写作要考虑三件事:作文的意图应该有益于世界,可以用来解决社会现状和解决问题的方法。 ;第二是作文写作的意图应该为当今生活指明道路。人生哲学中的三个甚至存在本身。
“一个聪明的女人不吃米饭很难做饭”,这是基于这样的思想,即学生必须拥有相应的材料作为支撑和支撑。作曲的材料一直是学生写作的“北门锁键”(“歌曲史·寇准传”)。因此,掌握材料是学生成败的关键。如果材料好的话,可能就充满了。如果您输了,如果材料有精美的黄金和优质的玉石,它就会变得黑暗和明亮,并且枯木将在春天来临。材料的粗糙度和倾斜度与书写的成功与否有关。因此,重要的例子是高考作文的中心。
画龙需要画龙点睛,而画龙点睛对于学生来说很困难。老师很难为高分学生打分。 Inz,高分学生的作文材料分为本论文的重点。大多数得分高的学生都来自重点大学,而老师只说这是消息灵通,他们的语言基础很好,并且各部分均分。
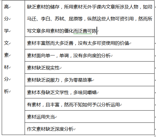
但是,有时他们的结果只能模仿山河复活中的恐慌和停顿。大多数学生的瓶颈是缺乏资料以及陈旧单调的资料。作者将讨论高分学生的作文材料。进行分类和分析:

今天的学生使用材料的弊端并不罕见,但最重要的是材料的“陈旧性和稳定性”。 “古老”在于材料的普遍性。 “站立”表示隔离,因为这些材料可以在本文中描述为一种。作为一个单独的人,学生的作文材料的存储不是网络的积累,不能跟随葡萄树。它是分散的和零散的。面对恒河中的大量物质,它们无法在海洋中捡起贝壳。它们很容易忘记,不知道使用什么。因此,本文着重探讨如何解决学生作文的“老”和“既定”问题,并为学生找到运用作文材料的策略。
